About the PI
Eniko Sajti is an associate professor at UC San Diego and a board-certified pediatrician and neonatologist at Rady Children’s Hospital. She received her medical degree and PhD from Utrecht University in the Netherlands. As an awardee of the Dutch Royal Academy of Sciences she completed a postdoctoral fellowship in pulmonary medicine at UC San Francisco. After completing her pediatric residency and neonatology fellowship at Harvard Medical School/Boston Children’s Hospital, she was recruited to UC San Diego Department of Pediatrics.
Our focus - more details
Myeloid cell function and the innate immune system
Bronchopulmonary dysplasia (BPD)
Lung macrophage and monocyte subtypes
Genetic variation in susceptibility to lung disease
Our terrific collaborator Yohei Abe is moving to Arc Institute. Wishing him all the best!
Annika is joining us as an undergraduate intern. Welcome!
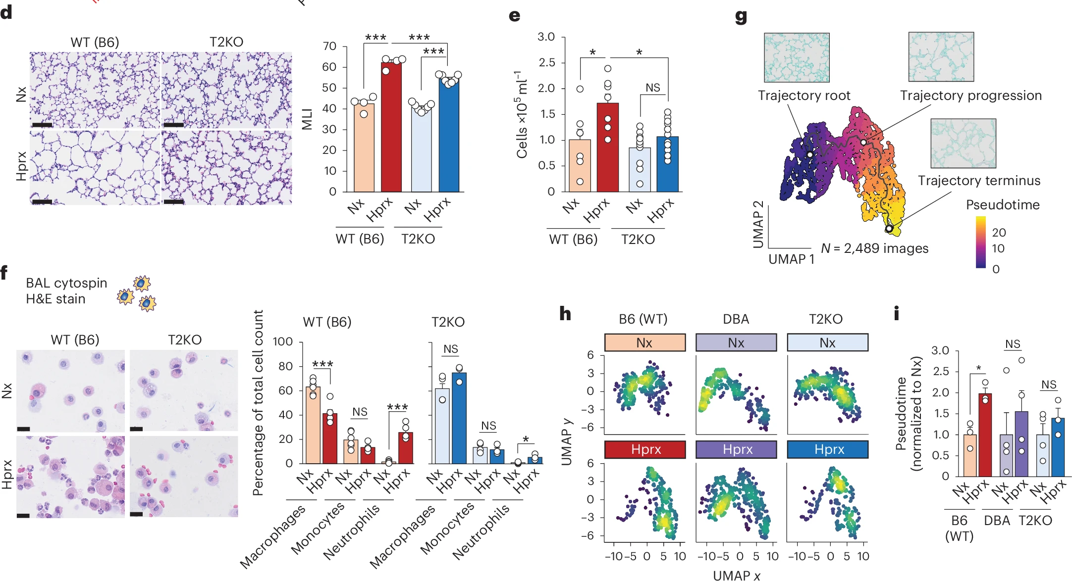
Our TREM2 study is published on Nat Immunology.
Cadence won the Best Basic Science Abstract at WSPR 2026. Congrats!
Cadence presented our recent findings on the role of p53 in lung injury at PAS 2026.